ニュースリリース
-
- 金沢支社 名古屋支社 交通・規制 プレスリリース
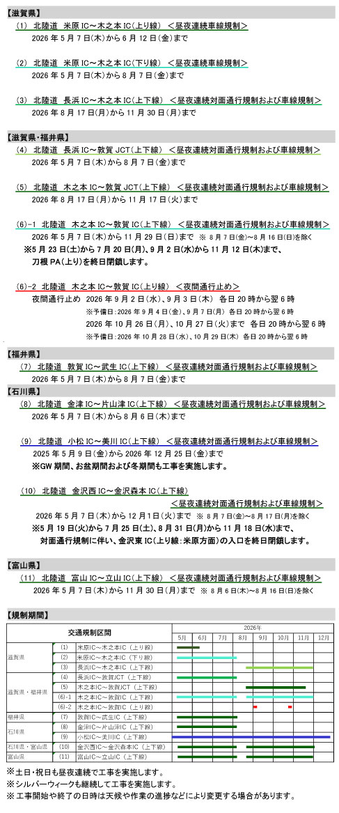
—2026年度北陸道リニューアル工事— E8 北陸道 米原IC~立山ICのうち11区間でリニューアル工事を実施します ~ご利用時間帯の変更のご検討をお願いいたします~
NEXCO中日本 名古屋支社と金沢支社は、高速道路リニューアルプロジェクトの一環として、老朽化したコンクリート床版※1を新しい床版に取り替える工事などをおこなうため、2026年5月7日(木)からE8 北陸自動車道(北陸道)米原インターチェンジ(IC)〜立山ICのうち11区間でリニューアル工事(昼夜連続対面通行規制、夜間通行止めなど)を実施します。
上記区間のうち、小松IC~美川ICに位置する手取川橋は、床版だけでなく橋げた※2もすべて取り替えるため、2026年12月25日(金)までGW期間およびお盆期間も工事を実施します。
工事期間中は車線数が片側2車線から1車線へ減少することから、朝夕の通勤時間帯や休日に渋滞が予測されます。ご不便をおかけしますが、ご利用時間帯の変更や公共交通機関の利用などのご検討をお願いいたします(詳細は、「■渋滞予測・所要時間などのご提供」をご確認ください)。
リニューアル工事に伴うIC閉鎖など
| 場所 | 日時 | 内容 |
| 金沢東IC(上り線) |
5月19日(火)~7月25日(土) 8月31日(月)~11月18日(水) |
米原方面の入口が終日ご利用いただけません |
| 刀根パーキングエリア(PA)(上り) |
5月23日(土)~7月20日(月) 9月2日(水)~11月12日(木) |
終日ご利用いただけません |
リニューアル工事は、高速道路ネットワーク機能を長期にわたり健全に保つために必要な工事です。高速道路をご利用のお客さまおよび沿道の皆さまへの影響を最小限とするよう取り組んでいきますので、ご理解とご協力をお願いいたします。
※1床版・・・・・自動車などの荷重を受ける橋の床部分
※2橋げた・・・・・橋脚の上に架け渡して床版を支える部分
| 交通規制区間・日時 |
![]() 拡大図はこちら ![]() 拡大図はこちら |
|---|---|
| 工事内容 |
老朽化した橋梁のコンクリート床版を新しい床版に取り替える工事や、トンネル内部の覆工コンクリートを補修する工事などを実施します。 また、(9)については床版だけでなく橋げたもすべて取り替える工事を実施します。 |
| 道路交通情報や工事に関する情報の確認方法 |
![]() 拡大図はこちら |
お問い合わせ先
- ・NEXCO中日本お客さまセンター (24時間365日対応)
-
TEL:0120-922-229 (フリーダイヤル)
TEL:052-223-0333 (フリーダイヤルがご利用になれないお客さま/通話料有料)
| 参考資料: |
【参考資料】工事概要など 高速道路 マナーガイド |




